
Με την ταχεία ανάπτυξη των ανανεώσιμων πηγών ενέργειας, η παραγωγή φωτοβολταϊκής ενέργειας και η αποθήκευση ενέργειας έχουν γίνει σταδιακά σημαντικά συστατικά της πράσινης ενέργειας. Τα τελευταία 20 χρόνια, τα φωτοβολταϊκά και η αποθήκευση ενέργειας έχουν εξαπλωθεί σε κάθε γωνιά των πόλεων και των αγροτικών περιοχών, σε διαφορετικούς κλάδους. Άρα, ως βασικά στοιχεία των φωτοβολταϊκών και της αποθήκευσης ενέργειας, οι μετατροπείς είναι ίδιοι;

1 Φωτοβολταϊκός μετατροπέας
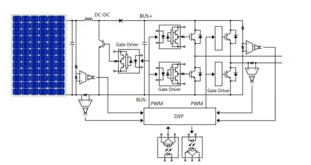
Ο φωτοβολταϊκός μετατροπέας είναι μια βασική συσκευή που μετατρέπει το συνεχές ρεύμα (DC) που παράγεται από τις φωτοβολταϊκές μονάδες σε εναλλασσόμενο ρεύμα (AC). Λόγω του γεγονότος ότι η έξοδος των φωτοβολταϊκών συστημάτων παραγωγής ενέργειας είναι συνεχές ρεύμα, ενώ τα περισσότερα συστήματα ισχύος και οικιακές συσκευές χρησιμοποιούν εναλλασσόμενο ρεύμα, ο ρόλος των φωτοβολταϊκών μετατροπέων είναι να μετατρέπουν το συνεχές ρεύμα σε εναλλασσόμενο ρεύμα που πληροί τα πρότυπα του δικτύου.
1. Αρχή φωτοβολταϊκού μετατροπέα
Η βασική αρχή ενός φωτοβολταϊκού μετατροπέα είναι να αντιστρέφει περιοδικά το ρεύμα συνεχούς ρεύματος μέσω στοιχείων μεταγωγής όπως το IGBT ή το MOSFET και να σχηματίζει μια σταθερή έξοδο AC μετά το φιλτράρισμα, τον έλεγχο και τη ρύθμιση. Αυτή η διαδικασία επιτυγχάνεται μέσω ενός κυκλώματος μετατροπέα, συνήθως χρησιμοποιώντας τεχνολογία διαμόρφωσης πλάτους παλμού (PWM) για να διασφαλιστεί ότι η τάση και η συχνότητα εξόδου πληρούν τις απαιτήσεις του ηλεκτρικού δικτύου.
Ο μετατροπέας περιλαμβάνει επίσης έναν ελεγκτή MPPT (Maximum Power Point Tracking), ο οποίος χρησιμοποιείται για τη ρύθμιση του σημείου λειτουργίας των φωτοβολταϊκών μονάδων σε πραγματικό χρόνο, έτσι ώστε το φωτοβολταϊκό σύστημα να μπορεί να λειτουργεί πάντα στη βέλτιστη κατάσταση εξόδου ισχύος, βελτιώνοντας έτσι την ισχύ του συστήματος αποδοτικότητα παραγωγής. Επιπλέον, πολλοί μετατροπείς διαθέτουν πλέον και λειτουργίες όπως κύλιση χαμηλής τάσης και προστασία νησίδας.

2. Ταξινόμηση φωτοβολταϊκών μετατροπέων
Ταξινόμηση ανά δομή:
Κεντρικός μετατροπέας:κατάλληλο για μεγάλης κλίμακας φωτοβολταϊκούς σταθμούς ηλεκτροπαραγωγής, συγκεντρώνει την ισχύ συνεχούς ρεύματος όλων των φωτοβολταϊκών μονάδων σε έναν μετατροπέα για μετατροπή. Οι κεντρικοί μετατροπείς έχουν μεγάλη χωρητικότητα και χρησιμοποιούνται συνήθως σε μεγάλους φωτοβολταϊκούς σταθμούς ηλεκτροπαραγωγής.

Μετατροπέας στοιχειοσειρών:κατάλληλο για μικρού και μεσαίου μεγέθους φωτοβολταϊκούς σταθμούς ηλεκτροπαραγωγής, πολλαπλές φωτοβολταϊκές μονάδες συνδέονται σε σειρά και πολλαπλοί μετατροπείς χρησιμοποιούνται για την αντιστροφή της εξόδου κάθε στοιχειοσειράς ξεχωριστά. Οι μετατροπείς στοιχειοσειρών έχουν χαμηλό κόστος και ευέλικτη εγκατάσταση, καθιστώντας τους κατάλληλους για κατανεμημένα φωτοβολταϊκά συστήματα όπως κατοικίες και εμπορικά κτίρια.

Micro inverter:Κάθε φωτοβολταϊκό στοιχείο είναι εξοπλισμένο με έναν μικρό μετατροπέα που μπορεί να μετατρέψει ανεξάρτητα την ισχύ DC κάθε πίνακα. Αυτή η μέθοδος μπορεί να ελαχιστοποιήσει τις απώλειες παραγωγής ενέργειας που προκαλούνται από μερικές σκιές ή σφάλματα και είναι κατάλληλη για οικιακή παραγωγή φωτοβολταϊκής ενέργειας.
Ταξινόμηση κατά μέθοδο εργασίας:
Μετατροπέας συνδεδεμένος στο δίκτυο:Στέλνει την ισχύ εναλλασσόμενου ρεύματος που παράγεται από το φωτοβολταϊκό σύστημα στο δημόσιο δίκτυο, ικανοποιώντας συνήθως τις τυπικές απαιτήσεις της εταιρείας δικτύου ηλεκτρικής ενέργειας, και είναι κατάλληλο για φωτοβολταϊκά συστήματα παραγωγής ηλεκτρικής ενέργειας που συνδέονται με το δίκτυο.
Μετατροπέας εκτός δικτύου:Χρησιμοποιείται σε χώρους χωρίς σύνδεση στο δίκτυο, αποθηκεύει ηλεκτρική ενέργεια μέσω μπαταριών και λειτουργεί ανεξάρτητα.

2 Μετατροπέας αποθήκευσης ενέργειας
Οι μετατροπείς αποθήκευσης ενέργειας χρησιμοποιούνται για τη μετατροπή συνεχούς ρεύματος (DC) που είναι αποθηκευμένο στις μπαταρίες σε εναλλασσόμενο ρεύμα (AC) και για τη διαχείριση της διαδικασίας φόρτισης και εκφόρτισης των μπαταριών. Οι μετατροπείς αποθήκευσης ενέργειας και οι φωτοβολταϊκοί μετατροπείς έχουν ομοιότητες στη λειτουργικότητα, αλλά λόγω του γεγονότος ότι τα συστήματα αποθήκευσης ενέργειας δεν περιλαμβάνουν μόνο διεπαφές δικτύου, αλλά και παράγοντες όπως η διαχείριση της μπαταρίας, οι μετατροπείς αποθήκευσης ενέργειας πρέπει να έχουν περισσότερες λειτουργίες ελέγχου και διαχείρισης.
1. Αρχή του μετατροπέα αποθήκευσης ενέργειας
Η κύρια αρχή ενός μετατροπέα αποθήκευσης ενέργειας είναι η μετατροπή της ισχύος συνεχούς ρεύματος της μπαταρίας σε τυπική ισχύ εναλλασσόμενου ρεύματος μέσω ενός κυκλώματος μετατροπέα. Παρόμοια με τους φωτοβολταϊκούς μετατροπείς, οι μετατροπείς αποθήκευσης ενέργειας μετατρέπουν επίσης το συνεχές ρεύμα σε εναλλασσόμενο ρεύμα μέσω των στοιχείων μεταγωγής.
Επιπλέον, ο μετατροπέας αποθήκευσης ενέργειας διαθέτει επίσης σύστημα διαχείρισης μπαταρίας (BMS), το οποίο είναι υπεύθυνο για την παρακολούθηση σε πραγματικό χρόνο της κατάστασης φόρτισης και εκφόρτισης της μπαταρίας, της τάσης, του ρεύματος, της θερμοκρασίας και άλλων παραμέτρων για τη διασφάλιση της ασφάλειας και της διάρκειας ζωής της μπαταρίας . Ταυτόχρονα, οι μετατροπείς αποθήκευσης ενέργειας μπορούν να αλληλεπιδρούν με το δίκτυο και να υποστηρίζουν αμφίδρομη επικοινωνία, δηλαδή να ανατροφοδοτούν την ηλεκτρική ενέργεια της μπαταρίας στο δίκτυο ή να φορτίζουν από το δίκτυο όταν η ισχύς του δικτύου είναι ανεπαρκής.

2. Ταξινόμηση μετατροπέων αποθήκευσης ενέργειας
Μετατροπέας αποθήκευσης ενέργειας συνδεδεμένο στο δίκτυο: κατάλληλος για συστήματα αποθήκευσης ενέργειας συνδεδεμένα με το δίκτυο, ικανός να εξάγει αποθηκευμένη ηλεκτρική ενέργεια στο δίκτυο ή να παρέχει ισχύ έκτακτης ανάγκης σε περίπτωση βλάβης του δικτύου.
Μετατροπέας αποθήκευσης ενέργειας εκτός δικτύου: χρησιμοποιείται σε απομονωμένες περιοχές ή εφεδρικά συστήματα έκτακτης ανάγκης για τη μετατροπή της ηλεκτρικής ενέργειας των μπαταριών αποθήκευσης ενέργειας σε εναλλασσόμενο ρεύμα για χρήση σε νοικοκυριά ή συσκευές.
3. Σενάρια εφαρμογής μετατροπέων αποθήκευσης ενέργειας
Σύστημα αποθήκευσης ενέργειας στο σπίτι:Όταν χρησιμοποιούνται σε συνδυασμό με ηλιακά φωτοβολταϊκά συστήματα, οι μετατροπείς αποθήκευσης οικιακής ενέργειας μπορούν να μετατρέψουν την αποθηκευμένη ηλεκτρική ενέργεια στην μπαταρία σε εναλλασσόμενο ρεύμα για οικιακή χρήση ή να στείλουν την υπόλοιπη ηλεκτρική ενέργεια στο δίκτυο.
Βιομηχανικό και εμπορικό σύστημα αποθήκευσης ενέργειας:χρησιμοποιείται για την εξισορρόπηση της προσφοράς και της ζήτησης ενέργειας, για την υποστήριξη της ανταπόκρισης στη ζήτηση και για την παροχή υποστήριξης ισχύος ειδικά κατά τις περιόδους αιχμής των τιμών ηλεκτρικής ενέργειας.
Αποθήκευση ενέργειας δικτύου:παρέχει εξισορρόπηση φορτίου για το δίκτυο και το σύστημα αποθήκευσης ενέργειας του δικτύου μπορεί να αποθηκεύει ηλεκτρική ενέργεια σε περιόδους χαμηλής ζήτησης και να απελευθερώνει ηλεκτρική ενέργεια κατά τις περιόδους αιχμής για βελτιστοποίηση του φορτίου του δικτύου.
3 Σύγκριση φωτοβολταϊκών μετατροπέων και μετατροπέων αποθήκευσης ενέργειας
Αν και οι φωτοβολταϊκοί μετατροπείς και οι μετατροπείς αποθήκευσης ενέργειας είναι και οι δύο ηλεκτρονικές συσκευές ισχύος που χρησιμοποιούνται για τη μετατροπή συνεχούς ρεύματος σε εναλλασσόμενο ρεύμα, έχουν σημαντικές διαφορές στις αρχές, τις λειτουργίες και τα σενάρια εφαρμογής.
| Διακριτικά είδη | Φ/Β μετατροπέας | Μετατροπέας αποθήκευσης ενέργειας |
|---|---|---|
| Βασική λειτουργία | Μετατρέψτε το συνεχές ρεύμα (DC) που παράγεται από τις φωτοβολταϊκές μονάδες σε εναλλασσόμενο ρεύμα (AC). | Μετατρέψτε το συνεχές ρεύμα (DC) που είναι αποθηκευμένο στην μπαταρία σε εναλλασσόμενο ρεύμα (AC). |
| Αμφίδρομη μετατροπή ισχύος | Κυρίως μονόδρομη μετατροπή, από συνεχές ρεύμα σε εναλλασσόμενο. | Εξοπλισμένο με λειτουργία αμφίδρομης μετατροπής ισχύος, μπορεί να μετατρέψει την ισχύ εναλλασσόμενου ρεύματος σε συνεχές ρεύμα και να φορτίσει τις μπαταρίες. |
| Σενάρια εφαρμογής | Φωτοβολταϊκά συστήματα παραγωγής ενέργειας, όπως συστήματα συνδεδεμένα με το δίκτυο για οικιακούς, εμπορικούς ή μεγάλης κλίμακας φωτοβολταϊκούς σταθμούς. | Τα συστήματα αποθήκευσης ενέργειας, όπως η οικιακή και εμπορική αποθήκευση ενέργειας ή η ρύθμιση φορτίου δικτύου, υποστηρίζουν τη φόρτιση και την εκφόρτιση της μπαταρίας. |
| Λειτουργία διαχείρισης μπαταρίας |
Δεν περιλαμβάνει διαχείριση μπαταριών και εστιάζει κυρίως στη μετατροπή ενέργειας των φωτοβολταϊκών συστημάτων. |
Συμπεριλαμβανομένου συστήματος διαχείρισης μπαταριών (BMS), παρακολούθησης της κατάστασης της μπαταρίας, των διαδικασιών φόρτισης και εκφόρτισης για τη διασφάλιση της ασφάλειας της μπαταρίας. |
| Μέγιστη παρακολούθηση σημείων ισχύος (MPPT) | Εξοπλισμένο με λειτουργία MPPT για βελτιστοποίηση της ισχύος εξόδου των φωτοβολταϊκών μονάδων. | Δεν περιλαμβάνει παρακολούθηση του σημείου μέγιστης ισχύος των φωτοβολταϊκών στοιχείων, αλλά εστιάζει περισσότερο στη διαχείριση της μπαταρίας και την απόδοση φόρτισης. |
| Ρύθμιση τάσης | Συνήθως, δεν περιλαμβάνει ρύθμιση της τάσης της μπαταρίας και μετατρέπει απευθείας το συνεχές ρεύμα σε εναλλασσόμενο. | Εξοπλισμένο με λειτουργία ρύθμισης τάσης, μπορεί να ρυθμίσει την τάση εξόδου της μπαταρίας για να καλύψει τις απαιτήσεις φορτίου. |
| Πλέγμα-διαδραστικό | Αλληλεπιδράστε με το ηλεκτρικό δίκτυο και τροφοδοτήστε το εναλλασσόμενο ρεύμα που παράγεται από τη φωτοβολταϊκή ισχύ στο δίκτυο. | Υποστήριξη αμφίδρομης ροής ισχύος, παροχή ρεύματος στο δίκτυο ή ανάδραση ηλεκτρικής ενέργειας στο δίκτυο. |
| Εύρος ισχύος | Εφαρμόζεται κυρίως στην κλίμακα των φωτοβολταϊκών συστημάτων, από μικρής κλίμακας οικιακά συστήματα έως μεγάλης κλίμακας φωτοβολταϊκούς σταθμούς ηλεκτροπαραγωγής. | Κατάλληλο για συστήματα αποθήκευσης ενέργειας, το εύρος ισχύος είναι γενικά συστήματα μικρού έως μεσαίου μεγέθους. |
| Τιμή αγοράς | Σχετικά χαμηλό, συνήθως εξαρτάται από το μέγεθος του συστήματος και την ισχύ του μετατροπέα. | Υψηλότερο, λόγω της ανάγκης για διαχείριση μπαταρίας και αμφίδρομη μετατροπή ισχύος, η τιμή είναι συνήθως υψηλότερη. |
| Κατεύθυνση τεχνολογικής ανάπτυξης | Βελτιώστε την αποτελεσματικότητα, μειώστε τις απώλειες και αναπτύξτε την ευφυΐα και την απομακρυσμένη παρακολούθηση. | Βελτιώστε τις δυνατότητες διαχείρισης της μπαταρίας, τον έξυπνο προγραμματισμό και τη βελτιστοποίηση εκφόρτισης φόρτισης. |





